Hospital Gowns
I set out to research and study the hospital gown issue. By conducting interviews, user testing, and product development, I was able to discover many of the most pressing pain points of modern hospital gown design. At the end of the project, I also designed and produced several prototype gowns which incorporate features based on my research data.
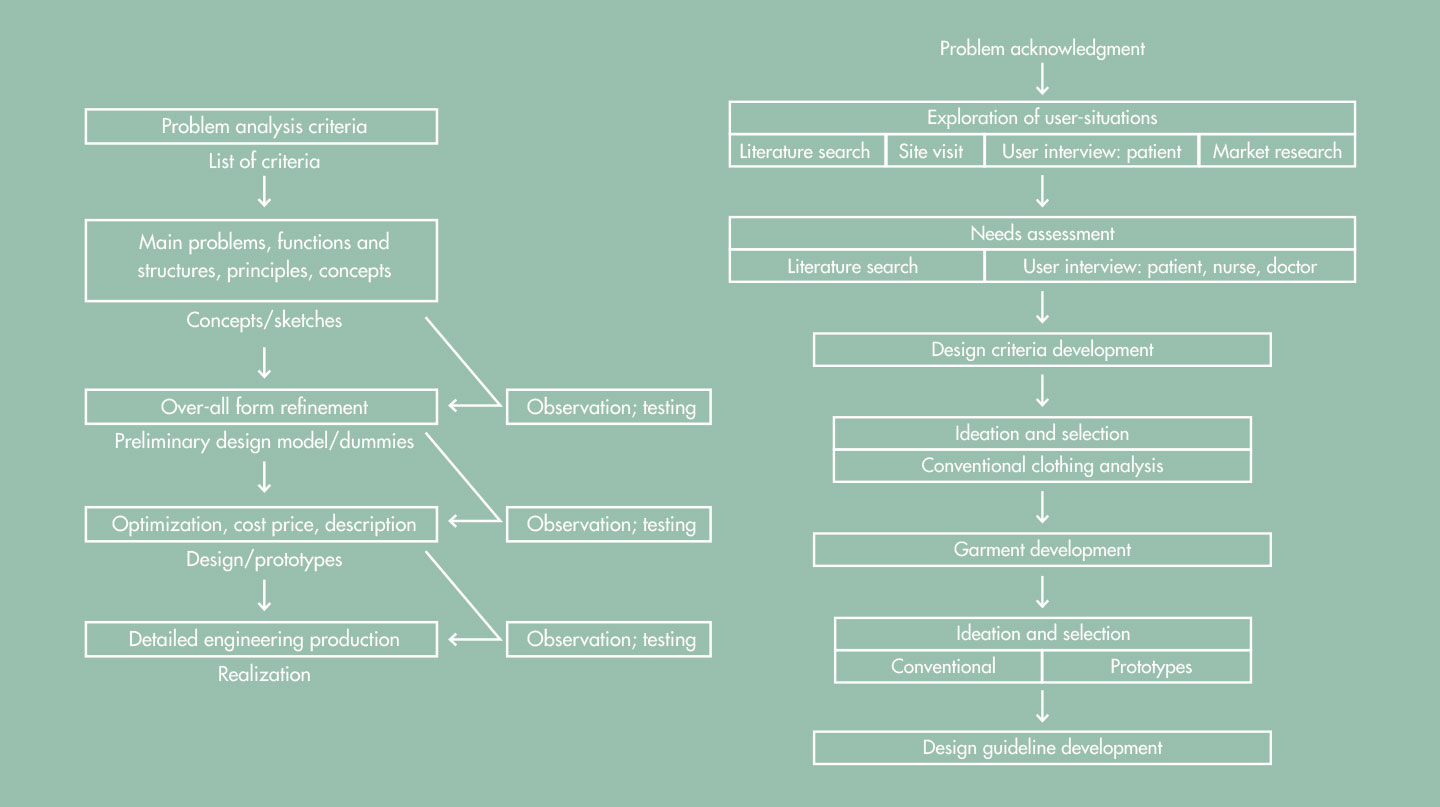
I formed a framework for researching and designing hospital gowns by reviewing previously conducted studies. These frameworks for user-centered hospital gown design came from a series of studies conducted by KyeongSook Cho. I mainly used these frameworks to inform how I approached interviews and user studies.
I conducted several interviews to better inform my design process. One person I spoke to was the head of the local laundering plant which handles the linens for nearby businesses. This gave me insight into the lifespan of a gown and some of the challenges associated with their deterioration.
Interviews and insights can be viewed in my research compilation book >
User testing allowed me to simulate activities that would be performed within hospital environments (such as pulling an IV stand around) and observe how current hospital gown designs hinder patient movement.
My final deliverable was a set of hospital gown prototypes which incorporated features based on my research. Each prototype gown targets a specific user group within the hospital environment: ambulatory patients, patients transitioning from a bedridden to an ambulatory state, and bedridden patients.










